中国邮政储蓄银行
查看: 58388|回复: 15

[论汕尾] 汕尾画院为何胆敢贸然欺骗名家作品

 关闭 [复制链接]
发表于 2014-9-25 08:05:20 | 显示全部楼层 |阅读模式

汕尾画院为何胆敢贸然欺骗名家作品?


        今年初在省开会时,广东画院许钦松院长问我,说汕尾画院是什么情况?我说是私人的。他说私人的怎能名汕尾画院,还骗我题名,我这以后会犯错误的!我无语!
        汕尾画院,一个私人的画院,本来就不能冠名汕尾,你为何敢借市文联的名义向不知情的人征集作品,以为这是政府行为,你这种欺骗人的行径一旦被被全社会知道,必定受到全社会的惩罚!
        善恶到头终有报!汕尾画院,假的就是假的,什么院长?一个香港回汕尾经商的青年人,你们混水摸鱼,目的为的是骗名家的作品,这叫什么?叫以权谋私!在社会上,一些骗子打着国家名义行骗最终受到法律制裁的例子还少吗?不管你借市文联怎么伪装,你们的丑恶行为将永远受到汕尾书画院和全社会的监督!
        汕尾书画院作为国办画院,肩负着一个市的书画秩序,一定要揭露这些骗子的骗人行径,以减少汕尾市在外的负面影响!


image.jpg
image.jpg
image.jpg
image.jpg
image.jpg

楼主热帖
[文化天地] 陈泗伟书法:海陆雄风
[文化天地] 擘窠大写连云港
[文化天地] 我在大湖遇到你
[文化天地] 陈泗伟榜书 游龙出海
[文化天地] 陈泗伟榜书 上善若水
[文化天地] 陈泗伟国画 凌云之志

 楼主| 发表于 2014-9-25 08:08:26 | 显示全部楼层
点击进入微信
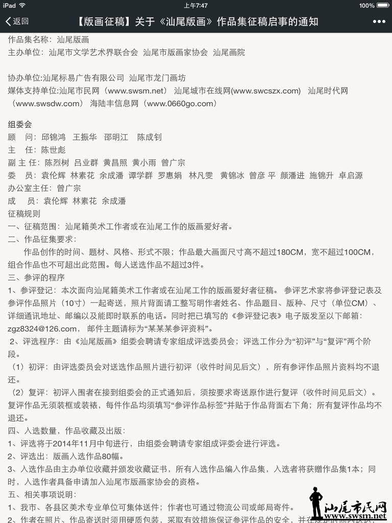
大家看看,收件地址,有那条送到市文联?
发表于 2014-9-25 08:25:57 | 显示全部楼层
新浪官方微博
汕尾画院是私人的?
 楼主| 发表于 2014-9-25 08:27:14 | 显示全部楼层
煮茶听雪 发表于 2014-9-25 08:25
汕尾画院是私人的?

是的!
发表于 2014-9-25 09:21:38 | 显示全部楼层
原来画界也有李鬼!可问题是,版画本来是有个协会的,那些会应该就是邵明江的会长吧?而他本人如果出名组织这些活动,是不是就很难判断回汕尾画院的作为是否行骗了呢?
发表于 2014-9-25 09:22:54 | 显示全部楼层
而且,连汕尾市委宣传部的主管副部长都做他的顾问,真的让人好犯晕呢!
发表于 2014-9-25 09:35:58 | 显示全部楼层
伟兄的真诚真感人!
发表于 2014-9-25 09:36:38 | 显示全部楼层
我是陈俊杰
发表于 2014-9-25 10:05:36 | 显示全部楼层
呵呵!都是南北......
发表于 2014-9-25 11:04:54 | 显示全部楼层
汕尾文化这几年算有进步,别折腾了!和气生财,以和为贵!
发表于 2014-9-25 11:09:18 | 显示全部楼层
汕尾画院与汕尾版画协会有什么关系?
发表于 2014-9-25 13:00:49 | 显示全部楼层
有蹊跷,不足为信
发表于 2014-9-25 14:24:08 手机用户 | 显示全部楼层
鸟大了,什么林都有
发表于 2014-9-25 14:43:28 | 显示全部楼层
文艺要:百花齐放,百家争鸣!据了解:汕尾画院是经汕尾民政局批准成立的社会团体,是一个独立的法人单位,受法律保护的。
发表于 2014-9-25 15:21:17 | 显示全部楼层
广东有广东画院、深圳有深圳画院、汕头有汕头画院,都是国家的画院。想不到汕尾画院是假的,哈哈,海陆丰人真会钻空子!
这年头,书画界李鬼,骗人书画等于谋人财富,应该打!
发表于 2014-9-25 16:52:37 | 显示全部楼层
围观,关注,声援!
您需要登录后才可以回帖 登录 | 市民注册

本版积分规则

快速回复 返回顶部 返回列表