中国工商银行
楼主: gougou

[海丰] 愤怒!海丰1388元买回病狗,无理老板拒不负责

  [复制链接]
发表于 2018-3-31 00:29:30 手机用户 | 显示全部楼层
由于是个人欠款,并还清,之前作为朋友,我做人不做绝,万一他以后需要借钱呢?也有个朋友帮他吧,所以我自动屏蔽了他跟我借钱的信息。狗狗出事了,我要他负责推卸了。我只能要我的个人欠款回来了,毕竟2万不是小数目!车子他在开了,面子是有了,而我呢?
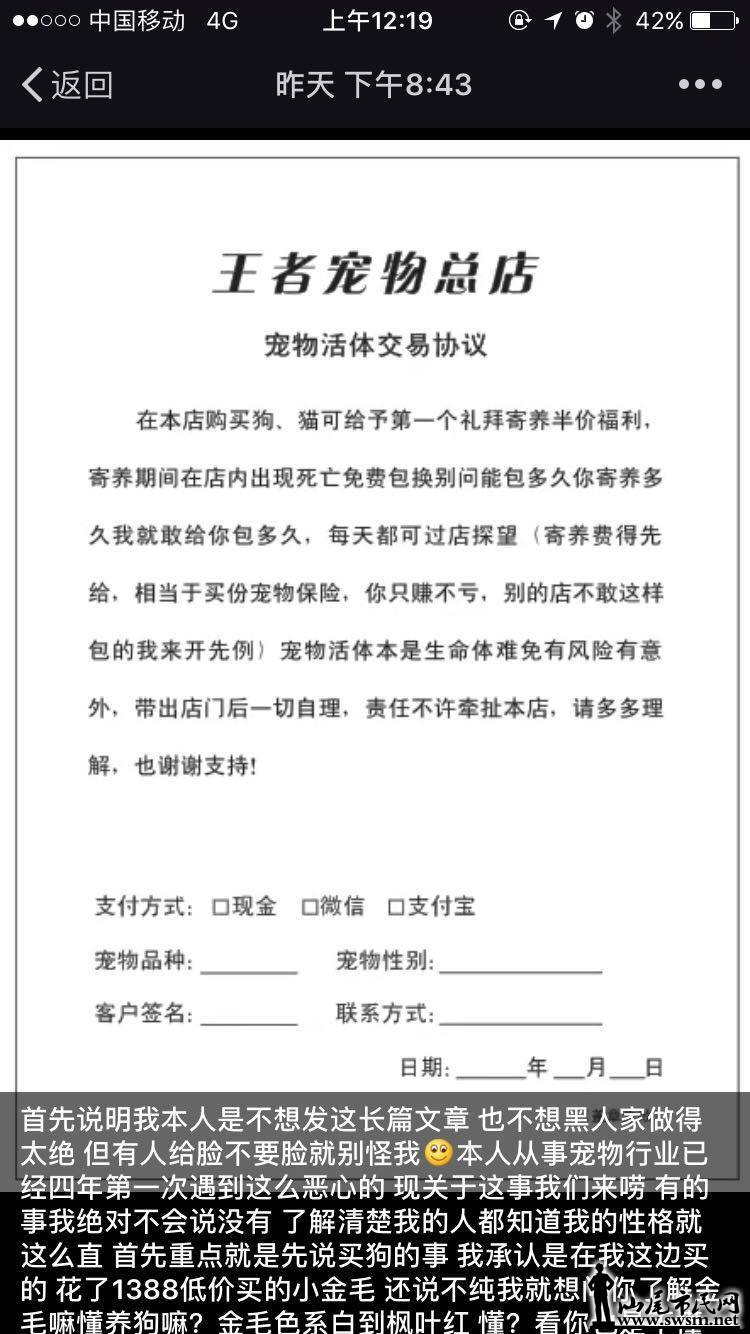
wechat_upload15224272335abe65618d854
wechat_upload15224272345abe656225207
发表于 2018-3-31 00:32:21 手机用户 | 显示全部楼层
点击进入微信
陈MF 发表于 2018-3-31 00:29
由于是个人欠款,并还清,之前作为朋友,我做人不做绝,万一他以后需要借钱呢?也有个朋友帮他吧,所以我自 ...

狗狗出事是17号发作,谈狗狗无回应,谈钱无回应!到底作为男人该怎么做呢?这个脸还要不要了。我不说钱的事,反而在朋友圈发转账给我的图片,那本来就是你欠我的!欠债还钱,天经地义!
狗狗的说法呢?狗狗的治疗费用呢?一句话?一分钱呢?
发表于 2018-3-31 00:35:45 手机用户 | 显示全部楼层
新浪官方微博
A喵 发表于 2018-3-30 19:51
我记得过年前买了只猫。过去接猫咪,态度正常啊,我猫咪还有猫藓我不知道怎么处理,他也是一步步的教,那时 ...

明白人√
发表于 2018-3-31 00:38:17 手机用户 | 显示全部楼层
我爱睡觉. 发表于 2018-3-31 00:19
一般刚出生不久的动物  免疫力抵抗力都很弱 不能抱出去 也不能接触太多人  就像刚出生的小孩子  需要妈妈细 ...

细小。正规医院证明20天前感染!到我手4天,狗狗没死,我自己掏钱治好。这几天还需要带去复检。
而且我有养狗狗经验,也是从小到大的,狗狗一直在家隔离着,两只狗狗两个房间!
我为人处世轮不到你来说!不然我找市民网人家会帮助我?你去叫市民网给你放诋毁我的信息试试?
发表于 2018-3-31 00:40:26 手机用户 | 显示全部楼层
陈MF 发表于 2018-3-31 00:32
狗狗出事是17号发作,谈狗狗无回应,谈钱无回应!到底作为男人该怎么做呢?这个脸还要不要了。我不说钱的 ...

狗狗的治疗费用凭什么归于他? 他害死你狗了吗?凭什么赔? 法院规定了?  对 欠你钱还天经地义这是一码事 别人发朋友给你证明!还你了! 最后还不是回你了?现在说的是狗的事你又凭什么诋毁他?  不是说钱不是说钱  你那段字里说的全是钱  你难道需要他对你狗狗的关心吗 关心后狗就能活回来吗   我读律师的谢谢我比你更清楚全部  
发表于 2018-3-31 00:41:39 手机用户 | 显示全部楼层
陈MF 发表于 2018-3-31 00:38
细小。正规医院证明20天前感染!到我手4天,狗狗没死,我自己掏钱治好。这几天还需要带去复检。
而且我 ...

你的评论已经够够的了
发表于 2018-3-31 00:43:15 手机用户 | 显示全部楼层
陈MF 发表于 2018-3-31 00:29
由于是个人欠款,并还清,之前作为朋友,我做人不做绝,万一他以后需要借钱呢?也有个朋友帮他吧,所以我自 ...

问心无愧就好小姐姐 我没什么资格去说你
发表于 2018-3-31 00:45:38 手机用户 | 显示全部楼层
你做人没问题,经营方式没问题,为什么那么多陪你干的人一个一个离开你呢?在朋友圈称之前的徒弟叫“疯狗”,你这师傅也只是呵呵了!这不是打脸了吗?还有这合同我没有收到。请问哪个宠物店叫出门不包?每只小狗都有可能存在细小问题,潜伏期7-15天,正规宠物店是包1个月!而且医院证明了是20天前!就是你之前学做美容医院的隔壁医院。我就住附近,要我过去问你之前那个优加宠物医院是怎么教出你这种员工的吗?
wechat_upload15224279975abe685d59404
wechat_upload15224279985abe685e0e0dd
发表于 2018-3-31 00:49:54 手机用户 | 显示全部楼层
我爱睡觉. 发表于 2018-3-31 00:40
狗狗的治疗费用凭什么归于他? 他害死你狗了吗?凭什么赔? 法院规定了?  对 欠你钱还天经地义这是一码事 别 ...

重头到尾我没有提过个人欠款的事!而且他去朋友圈说钱的事!在这个平台,我要的是狗狗的说法跟赔偿,毕竟我的钱也是辛辛苦苦挣的!而你是怎么知道他还钱给我的信息呢?是不是误以为他朋友圈所谓的转账是给我赔偿的?我要的是宠友团结,把这种黑心商家踢出宠友圈!而不是在这里跟我谈感情,谈钱!有种谈狗狗
发表于 2018-3-31 03:33:56 手机用户 | 显示全部楼层
我爱睡觉. 发表于 2018-3-31 00:40
狗狗的治疗费用凭什么归于他? 他害死你狗了吗?凭什么赔? 法院规定了?  对 欠你钱还天经地义这是一码事 别 ...

放你妈狗p。你妈才死了呢。我家花花。已经在正规的宠物医院。治疗成功。现在是活的好嘛。你读法律?。你读毛线?。。你确定你读过法律。对你自己都未知的事情就评论?。我现在需要的是让广大爱狗人士,知道这个人。的事情.让大家不要上当
发表于 2018-3-31 08:12:27 手机用户 | 显示全部楼层
9.9000 发表于 2018-3-30 18:46
我的猫在他店买一个星期 在我家吃好睡好 然后到他店寄养 第二天就死了黑心的老板

你跟他买猫 你在他店寄养 会不知道他微信  
发表于 2018-3-31 08:14:14 手机用户 | 显示全部楼层
雅哥哥好帅 发表于 2018-3-30 23:27
你肯定是水军。别人说狗你说感情,逗死,现在感情值多少钱,喜欢在一起不喜欢就分,前任,前任,前前任都 ...

以前不找分手才找 不是很有问题吗
发表于 2018-3-31 12:29:57 手机用户 | 显示全部楼层
超级BX 发表于 2018-3-31 08:14
以前不找分手才找 不是很有问题吗

我怀疑你这人说话有问题。明明是店家卖病狗还把责任往受害人推,你脑子短路了。还是瓦塌了? 就算别人以前是她女朋友那又怎么样。现在谈的不是感情,是狗狗的问题。你们这样卖病狗不配打着爱狗人士的名声在海丰立牌坊,一看你就是水军,在宠物群里被这家店坑的不止她一位好吗?作为一个之前也买到病狗的人。都理解楼主的感受。你们就不怕天打雷劈? 出现问题就不负责任, 你们还说爱狗人士,懂狗?懂个毛线,细小是有潜伏期的,自己没有经验就不要乱冤枉别人。 到了新环境是很容易复发的。人家是用钱买的小狗。不是你说的送,ok? 我是一个路过的人,也不会去所谓王者那里,这种店就会坑蒙人。以后我看谁也不会去,黑心买家。
发表于 2018-3-31 13:22:39 手机用户 | 显示全部楼层
陈MF 发表于 2018-3-30 20:32
我知道你是谁,你见好就收吧。银行转账记录有着呢。

你知道我是谁?我是谁呀?
发表于 2018-3-31 18:47:56 手机用户 | 显示全部楼层
我爱睡觉. 发表于 2018-3-31 00:19
一般刚出生不久的动物  免疫力抵抗力都很弱 不能抱出去 也不能接触太多人  就像刚出生的小孩子  需要妈妈细 ...

呵呵呵,你买过狗吗?买过那种病狗吗?就像你说的,幼犬是脆弱的,可为什么我们在别人家买的狗都没事?就他家有事?我告诉你,这里投诉他们,全部都是在店主家买过狗后,花了上千去医院治疗全部死掉的!不然
发表于 2018-3-31 19:01:38 手机用户 | 显示全部楼层
Sherrybub 发表于 2018-3-31 12:29
我怀疑你这人说话有问题。明明是店家卖病狗还把责任往受害人推,你脑子短路了。还是瓦塌了? 就算别人以 ...

你脑子估计被门夹了。你口口声声说现在是狗狗事情。那你怎么不说发生事情前。是什么引来这种事情的。我在他家店铺买了两条狗 法斗和贵宾。目前还活着一年多了。 还有你全家都是水军。
发表于 2018-3-31 19:19:59 手机用户 | 显示全部楼层
超级BX 发表于 2018-3-31 19:01
你脑子估计被门夹了。你口口声声说现在是狗狗事情。那你怎么不说发生事情前。是什么引来这种事情的。我在 ...

呵呵呵呵
发表于 2018-3-31 19:22:03 手机用户 | 显示全部楼层
超级BX 发表于 2018-3-31 19:01
你脑子估计被门夹了。你口口声声说现在是狗狗事情。那你怎么不说发生事情前。是什么引来这种事情的。我在 ...

引来的不就是店主卖病狗?你跟店主都是一伙的说什么都对,别人说狗你说感情,而且…所有帮店主的人都说感情,我也是笑了,感情和狗是同一个问题?牛逼了
高级模式
B Color Image Link Quote Code Smilies |上传

本版积分规则

快速回复 返回顶部 返回列表