中国工商银行
查看: 48481|回复: 0

[汕尾] 汕尾:举报涉黑恶线索 最高奖30万

[复制链接]
发表于 2018-6-15 09:59:37 | 显示全部楼层 |阅读模式
我市扫黑除恶出台奖励办法并公布举报方式举报涉黑恶线索 最高奖30万

f38e18fe6d1281022dfa2d640674dddcx534x300x24.jpeg;,3,jpegx;3,700x.jpg

日前,记者从市委政法委了解到,为充分调动广大群众同涉黑涉恶违法犯罪作斗争的积极性,严厉打击黑恶势力违法犯罪,铲除黑恶势力滋生土壤,深挖黑恶势力“保护伞”,市扫黑除恶专项斗争领导小组制定了《汕尾市群众举报涉黑涉恶违法犯罪活动奖励办法(试行)》(以下简称《办法》),对提供涉黑涉恶违法犯罪活动线索的群众进行公开奖励,最高奖励30万元。


严格保密举报人信息

依据《办法》,举报我市辖区内发生的涉黑涉恶组织及人员违法犯罪活动的公民、法人或其他组织均为奖励对象,而负有防范和打击处理涉黑涉恶违法犯罪工作职责的政法机关和行政事业单位工作人员举报涉黑涉恶组织、人员非法活动的,不适用该《办法》。

《办法》提倡实名举报,也可以匿名举报。举报人在举报时,应提供有效联系方式,以便回复处理结果和兑现奖金。举报人必须实事求是,不得虚构、夸大、捏造事实,严禁借举报名义对他人诬告、陷害。提供的线索要尽量详细,包含涉黑恶组织或人员的基本情况、违法犯罪活动范围或领域,主要违法犯罪事实依据等内容。举报人可以采取电话、邮箱、信箱等方式向市扫黑除恶专项斗争领导小组办公室、市公安机关扫黑除恶专项斗争办公室等部门举报涉黑涉恶违法犯罪活动。

《办法》着重强调了对举报人信息的保密和保护制度。规定对举报人个人信息严格保密,依法保护举报人的合法权益。任何单位和个人不得对举报人进行打击报复。对泄露情况或打击报复举报人的,一经查实,将依法依纪从重处罚,构成犯罪的移送司法机关依法惩处。

举报奖励最高30万元

《办法》要求,对实名举报的每一条线索,有关职能部门要及时向举报人反馈核实结果。凡被认定为有效举报线索的,一律按规定兑付奖金。

举报涉黑涉恶违法犯罪活动线索,经公安机关立案侦查确认基本属实的,涉黑案件视情给予50000-300000元奖励;涉恶案件视情给予2000—50000元奖励。举报奖励由市扫黑除恶专项斗争领导小组办公室会同市公安局确认并发放奖励金。

《办法》规定,对符合奖励条件的举报人,按如下原则进行奖励:(一)对涉及不同违法犯罪人员的举报,查实属于同一案件线索的举报奖励不重复发放。(二)两个或两个以上举报人联名举报同一线索的,按一案进行奖励。(三)同一线索有两个以上举报人分别举报的,主要奖励最先举报人。举报顺序以受理举报的登记时间为准。其他举报人提供的情况对查清案件确有直接作用的,酌情给予奖励。(四)根据当事人的意愿和实际成果,可以同时给予见义勇为证书等精神奖励。

汕尾日报记者 蔡文晖

17种情况属涉黑涉恶违法犯罪

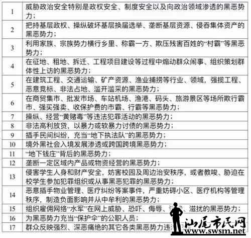
根据《办法》,涉黑涉恶组织及人员违法犯罪活动是指违反《中华人民共和国刑法》等相关法律法规规定,依法应当追究刑事责任的行为,主要包括下列17种情况:

dbbea297195130e9db961f4f30115317x500x473x53.webp;,3,jpegx;3,700x.jpg

  

我市相关部门涉黑涉恶线索举报方式

市扫黑除恶办:

举报电话: 0660-3233456

传真:0660-3253456

举报邮箱:swsshb@163.com

邮编:516600

信件地址:汕尾市红海中路市公安局办公大楼714室汕尾市扫黑除恶专项斗争领导小组办公室

市纪委:

举报电话:0660-12388

电子邮箱:

guangdong.12388.gov.cn/shanweishi

邮寄地址:汕尾市城区汕尾大道市委办公大楼118室市纪委市监委信访室

市委组织部:

举报电话:0660-3399396

电子邮箱:swnczzk@126.com

邮寄地址:汕尾市城区汕尾大道市委大楼市委组织部

市法院:

举报电话:0660-3366445

电子邮箱:swzyshce@163.com

邮寄地址:汕尾市城区腾飞路市中级人民法院刑一庭

市检察院:

举报电话:0660-12309

电子邮箱:

邮寄地址:汕尾市城区腾飞路1号

市公安局:

举报电话: 0660-3369110

电子邮箱:swsshce@163.com

邮寄地址:汕尾市城区红海西路市公安局九楼公安机关扫黑办

市司法局:

举报电话:0660-3367348

电子邮箱:sf0660@sina.cn

邮寄地址:汕尾市城区腾飞路

市教育局:

举报电话:0660-3396002

电子邮箱:swabk3396002@126.com

邮寄地址:汕尾市城区红海中路市教育局安保科

市民政局:

举报电话:0660-3364865,0660-3370962

电子邮箱:swmzbgs@126.com

邮寄地址:汕尾市城区政和路市民政局基层政权和社区建设科

市财政局:

举报电话:0660-3324171

电子邮箱:swczbgs@126.com

邮寄地址:汕尾市城区汕尾大道汕尾市财政局办公室

市国土局:

举报电话:0660-3377192

电子邮箱:gdswgtfjc@126.com

邮寄地址:汕尾市城区政和路汕尾市国土资源局执法监察支队

市住建局:

举报电话:0660-3333096

电子邮箱:4396188@qq.com

邮寄地址:汕尾市城区建设路汕尾市住建局建筑市场监管科605室

市交通局:

举报电话:0660-3565969

电子邮箱:swjtshce@126.com

邮寄地址:汕尾市城区荷包岭中段汕尾市交通运输局综合行政执法局

市水务局:

举报电话:0660-3286206

电子邮箱:sw3286206@qq.com

邮寄地址:广东省汕尾市城区赤岭段西侧汕尾市水务局水政监察支队

市农业局:

举报电话:0660-3289166

电子邮箱:swnyzf@163.com

邮寄地址:汕尾市城区鸿顺路市农业局执法科403室

市林业局:

举报电话:0660-3360500

电子邮箱:swlyshb@126.com

邮寄地址:汕尾市城区腾飞路

市海洋与渔业局:

举报电话:0660-3260001

电子邮箱:swyzzhzx@126.com

邮寄地址:汕尾市城区海滨路110号

市文广新局:

举报电话:0660-3213388

电子邮箱:swwgxj@126.com

邮寄地址:汕尾市城区通航路195号

市卫计局:

举报电话:0660-3386260

电子邮箱:a3386260@163.com

邮寄地址:汕尾市城区腾飞路中段

市地税局:

举报电话:0660-3372296

电子邮箱:swdsshce@163.com

邮寄地址:汕尾市城区和顺路汕尾市地方税务局稽查局

市工商局:

举报电话:0660-12315

电子邮箱:swaic@126.com

邮寄地址:汕尾市城区通航路百汇广场一楼

市旅游局:

举报电话:0660-3364163

电子邮箱:sw3364163@163.com

邮寄地址:汕尾市城区城南路557号

市金融局:

举报电话:0660-3374300

电子邮箱:swjrb@163.com

邮寄地址:汕尾市城区汕尾大道市政府大楼602

汕尾人行:

举报电话:0660-3219122

电子邮箱: SWFXQ2008@126.COM

邮寄地址:汕尾市城区汕尾大道235号

市银监局:

举报电话:0660-3206026,0660-3260263

电子邮箱:gdswbgs@cbrc.gov.cn

邮寄地址:汕尾市城区汕尾大道人民银行大楼10楼

市国税局:

举报电话:0660-3366277

电子邮箱:http://sw.gd-n-tax.gov.cn

邮寄地址:汕尾市城区红海中路汕尾市国税局稽查局

海警第二支队:

举报电话:13929306069

电子邮箱:

邮寄地址:汕尾市城区通航路金海码头海警三大队

市城管局:

举报电话:0660-3388210

电子邮箱:swcgj@163.com

邮寄地址:汕尾市城区通航路中段

市信访局:

举报电话:0660-3365741

电子邮箱:

邮寄地址:汕尾市城区汕尾大道政府大院西侧(人民来访接待厅)

来源:汕尾日报


楼主热帖
[三唯论点] 莲花山发展之思:坐拥粤东名山,如何让山水红
[三唯论点] 汕尾物价之困:收入原地踏步,物价节节走高,
[三唯论点] 频发悲剧:好好活着,什么时候成了最难的事?
[三唯论点] 满街空铺,汕尾的生意,怎么就难到了这般地步
[三唯论点] 油价小幅下调,掩盖不住汕尾人藏不住的生活疲
[城事报料] 开展二三轮车、电动车交通违法专项整治行动.

高级模式
B Color Image Link Quote Code Smilies |上传

本版积分规则

快速回复 返回顶部 返回列表