中国工商银行
查看: 52777|回复: 0

[汕尾] 9月1日起,在汕尾可以申领港澳台居民居住证啦!

[复制链接]
发表于 2018-8-28 11:28:23 | 显示全部楼层 |阅读模式
本帖最后由 非孤独患者 于 2018-8-28 11:30 编辑

港澳台居民
你们的居住证在汕尾可以申领啦
9月1日起实施港澳台居民申领居住证新政
可享3大权利9项便利
今后,港澳台居民
在内地学习、创业和生活将更方便啦!

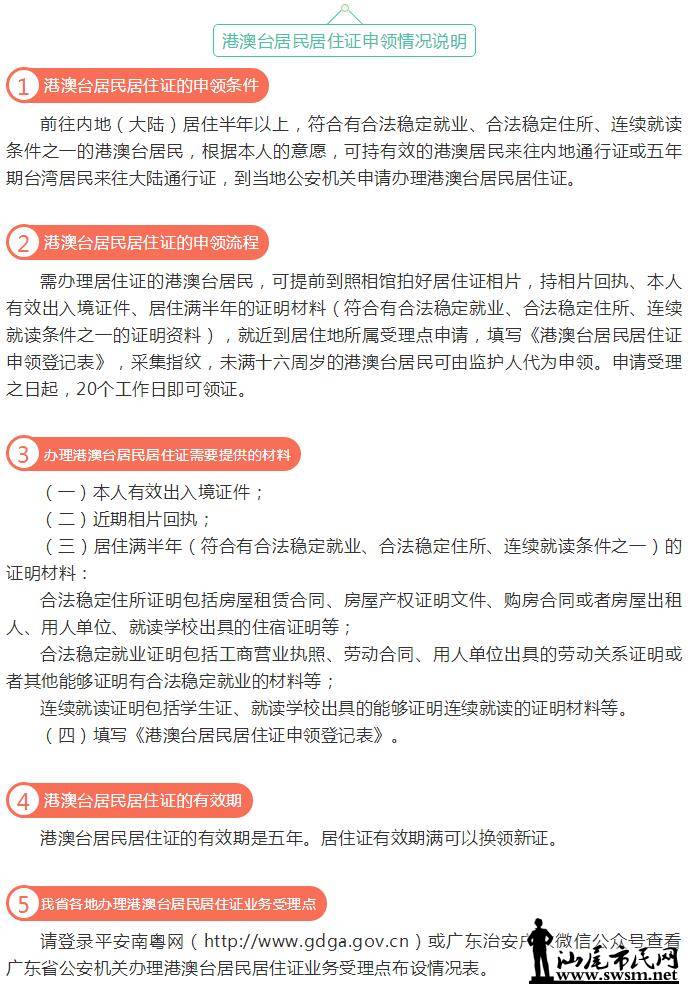
 为满足港澳台居民在内地(大陆)工作、学习、生活、出行便利的需要,国务院办公厅近日印发了《港澳台居民居住证申领发放办法》,于9月1日实施。符合申领条件的港澳台同胞可携带有效证件和相关材料,就近到省内居住地所属业务受理点申请办理,20个工作日即可领取证件。

9月1日起,在汕尾可以申领港澳台居民居住证啦!

9月1日起,在汕尾可以申领港澳台居民居住证啦!

9月1日起,在汕尾可以申领港澳台居民居住证啦!

9月1日起,在汕尾可以申领港澳台居民居住证啦!

9月1日起,在汕尾可以申领港澳台居民居住证啦!

9月1日起,在汕尾可以申领港澳台居民居住证啦!
符合申领条件的港澳台同胞
可携带有效证件和相关材料
就近到居住地所属业务受理点申请办理
来源:平安汕尾


楼主热帖
[城事报料] 建行汕尾市分行开展2022年度党务工作培训
[城事报料] 汕尾市分行:遇“建”新同学,上好“第一课”
[城事报料] 建行汕尾新港支行开展网络安全宣传周活动
[城事报料] 建行汕尾龙津支行:“代办信用卡”诈骗案例分
[城事报料] 人事任免
[城事报料] 建行附城支行召开2022年6月份案防例会

高级模式
B Color Image Link Quote Code Smilies |上传

本版积分规则

快速回复 返回顶部 返回列表