中国工商银行
查看: 49559|回复: 0

[汕尾] 注意了,这些卫生巾不卫生,广东抽检卫生巾11款不合格

[复制链接]
发表于 2018-12-15 22:12:19 | 显示全部楼层 |阅读模式
注意了,这些卫生巾不卫生,广东抽检卫生巾11款不合格

    广东省市场监督管理局官网发布通告显示,2018年度广东省流通领域卫生巾商品抽查检验,11款卫生巾监督总体不合格。涉及的主要问题为细菌菌落总数、渗入量、标识、pH、条质量偏差等项目。
    广东省市场监督管理局已生产者发出了行政告知书,向相关销售者发出了责令停止销售的责令改正通知书,各级工商、市场监管部门已对本次被抽样的不合格商品销售者实施了行政处罚,同时将采取多项措施督促全省销售者对相同标称商标相同型号不合格商品予以退市、依据消费者要求对已销售的卫生巾商品予以退货。

细菌菌落总数项目不合格
    国家标准规定卫生巾细菌菌落总数≤200cfu/g。细菌菌落总数反映的是产品卫生的程度,直接影响使用者的身体健康。据分析,该项目不合格原因,一是制造厂商生产管理不到位,使用的原材料存储不当,导致细菌滋生;二是生产过程控制不严格,生产工人消毒措施没落实或者生产车间的卫生情况没达到要求;三是部分厂家可能使用普通商品木浆代替卫生用品专用的绒毛浆进行生产。
729x495_5c0e522957e4b.png
渗入量不合格
    此指标是考核产品渗透性能的指标,渗入量测试液体能否快速通过产品的面层而被吸收层吸收。
    据分析,面层材料的亲液性能是主要的决定因素,根据卫生巾的实际使用情况,用于测试卫生巾的是模拟经血的合成测试液。还有一个原因是在生产的时候由于面层和内吸收层的压合,会导致面层材料部分性能的损失,厂家在采购面层材料的时候不能只看面层材料本身的测试报告,还是要试产后测试整个卫生巾产品的性能。、
653x796_5c0e5294c2abb.png
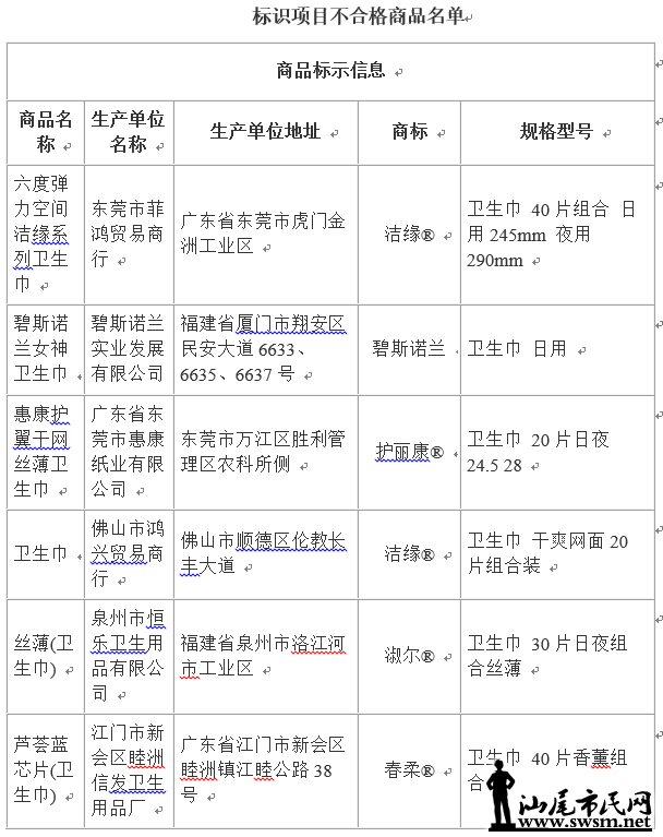
标识不合格
    该项目不合格主要表现为无标注产品名称、错误标注执行标准、无主要生产原料等。标示错误或无标示就可能会误导消费者,影响消费者判断而购买不适用产品。
608x767_5c0e52ecd16c2.png
pH不合格
卫生巾国家标准中对于pH的要求是4.0~9.0。
621x257_5c0e5332a4019.png
条质量偏差
    条质量偏差是指卫生巾的个体质量的偏差。主要是由于生产过程控制造成的,比如内吸收材料的喷口处理不干净、气压不稳定等。
614x236_5c0e53a70930c.png


楼主热帖
[三唯论点] 关于海丰总工会旧址亟待抢救性修缮的报料
[三唯论点] 省预警中心4月27日发布
[三唯论点] 海丰县多部门联合开展 防溺水及应急救护进校
[三唯论点] 缅怀辛亥革命元勋陈炯明先生活动在惠州举行
[三唯论点] 「心若好·爱永恒」2026年汕尾市先心病、风心
[文化天地] 尊老互助 是中华民族传统美德!

高级模式
B Color Image Link Quote Code Smilies |上传

本版积分规则

快速回复 返回顶部 返回列表