中国工商银行
查看: 45510|回复: 0

[陆丰] 公告!陆丰这21个单位,将被抽查...

[复制链接]
发表于 2019-11-7 10:33:30 | 显示全部楼层 |阅读模式
根据应急管理部消防救援局《关于全面推行“双随机、一公开”消防监管工作的通知》(应急消〔2019〕241号)及省消防救援总队《全面推行“双随机、一公开”消防监管工作方案》的统一部署,我市消防大队从2019年10月1日起全面推行“双随机、一公开”消防监管工作模式。根据相关要求,现将2019年11月份“双随机、一公开”抽查计划公开如下:

一、抽查时间
2019年11月1日至30日。
二、抽查方式
由市消防大队随机指派不少于2名执法人员到现场进行检查,采取询问相关人员、查阅资料、实地测试查看等方式进行检查。
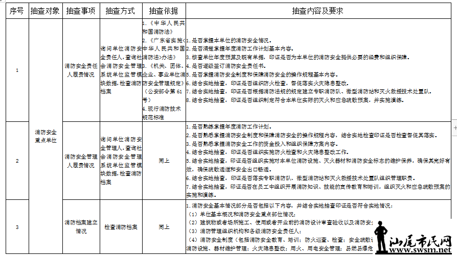
三、抽查内容
见《广东省消防救援总队“双随机、一公开”抽查事项清单》。
四、抽查单位(排名不分先后)

微信图片_20191107094144.jpg

广东省消防救援总队“双随机一公开”抽查
事项清单
微信图片_20191107103016.png

微信图片_20191107103020.png

微信图片_20191107103023.png

微信图片_20191107103026.png

微信图片_20191107103028.png



楼主热帖
[三唯论点] 烟火气,怎成了民生之重?
[城事报料] 燃炸!粤BA汕尾主场狂嗨,全城联动+场外嘉年
[城事报料] 城区:严打涉烟花爆竹违法行为,多部门联合出
[热点资讯] 一车牌号带8888的奔驰S450L疑似作为陪葬品下
[热点资讯] “超强厄尔尼诺将致最热年”冲上热搜 是真是
[城事报料] 零容忍!多人被通知到镇政府接受调查...

高级模式
B Color Image Link Quote Code Smilies |上传

本版积分规则

快速回复 返回顶部 返回列表