中国工商银行
查看: 48654|回复: 0

[汕尾] 这18个单位将被抽查…

[复制链接]
发表于 2020-1-5 12:02:01 | 显示全部楼层 |阅读模式

根据应急管理部消防救援局《关于全面推行“双随机、一公开”消防监管工作的通知》(应急消〔2019〕241号)及省消防救援总队《全面推行“双随机、一公开”消防监管工作方案》的统一部署,我市消防救援大队从2019年10月1日起全面推行“双随机、一公开”消防监管工作模式。根据相关要求,现将2020年1月份“双随机、一公开”抽查计划公开如下:


一、抽查时间
2020年1月1日至31日。

二、抽查方式
由市消防救援大队随机指派不少于2名执法人员到现场进行检查,采取询问相关人员、查阅资料、实地测试查看等方式进行检查。

三、抽查内容
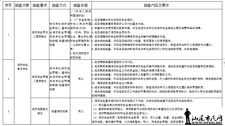
见《广东省消防救援总队“双随机、一公开”抽查事项清单》。

四、抽查单位(排名不分先后)
微信图片_20200105115844.jpg

广东省消防救援总队“双随机一公开”抽查
事项清单
微信图片_20200105115848.png
微信图片_20200105115851.png
微信图片_20200105115855.png
微信图片_20200105115904.png
微信图片_20200105115924.png
来源:陆丰市消防大队

楼主热帖
[城事报料] 即日起!陆丰这个镇开展专项整治行动
[城事报料] 陆丰市人民政府关于公布陆丰市房屋及土地租金
[城事报料] 汕尾市城区人民政府征收土地预公告
[城事报料] 海丰多举措管护绿化带 扮靓城市“容颜”
[城事报料] 暴雨+11级大风!强对流天气将来袭→
[城事报料] 总投资约2000万元!这个分拣中心正式揭牌投用

您需要登录后才可以回帖 登录 | 市民注册

本版积分规则

快速回复 返回顶部 返回列表