中国工商银行
查看: 55458|回复: 0

[海丰] 注意!春节期间海丰这些路段易拥堵...

[复制链接]
发表于 2020-1-15 11:52:53 | 显示全部楼层 |阅读模式
微信图片_20200115112047.jpg
微信图片_20200115112051.jpg

不管回家的路程有多远总会有人在等你!希望大家都能顺利回家过一个团圆幸福年2020年春运海丰公安交警与你同行

平安春运
微信图片_20200115112055.jpg

一、春运交通形势研判

进入春运初期、春节前将迎来客流、车流返乡小高峰;春运中期、春节假期间出行访客、拜年、旅游的人流、车流将汇成出行高峰;春运后期、春节后出现客流,车流返程高峰期。高峰期以日间为主,且每天11:00至15:00、17:00至22:00时两个时间段车流量会骤然增加,造成缓行拥堵的可能性比较大,夜间车流量回落。
二、缓行易拥堵的路口路段公布:
(一)海丰县城:
1、海丽大道永安达红绿灯路口至附城派出所;
2、国道324线联安红绿灯路口至市民广场路口;
3、老礼堂交叉路口至三角站至蓝天红绿灯路口
至海银路 彭湃中学交叉路口;
4、红城大道东海珍酒店前路段;
5、海城新金川圆盘交叉路口路段。

(二)梅陇镇:
1、甬莞高速连接线海丰西出口路段;
2、324国道梅陇大液二桥施工路段;
3、梅陇西环路柴房路口路段;
4、梅陇西环路凤山江路口路段;
5、324国道三角符路口路段;
6、梅陇中路威龙桥路段;
7、梅陇穿城路三十米大道路口路段;
8、梅陇穿城路人民二路路口路段;
9、联安镇渡头桥路段;
10、联安霞埔村路口路段。

(三)可塘镇:
1、国道324线可塘圆山岭路口至长桥路段;
2、国道324线北平村路口路段;
3、国道324线吕通路口路段;
4、国道324线城东镇敏兴厂路段只赤岸桥路段;
5、省道241线流冲桥路段;
6、省道241线赤坑沙港路口路段。

(四)公平镇:
1、S236线公平镇陆河路口路段;
2、S236线公平镇十八米路口路段;
3、S236线公平镇乌泥沟路口路段;
4、S236线公平镇西坑岭路段。

三、 危险事故多发路段公布:
(一)海丰县城辖区:
1、海城新金川交叉路口;2、城东海珍路口路段;3、国道324线城东大夫寨路段;4、国道324线联安路口路段;5、国道324线附城联西路段;6、国道324线与红城大道东交叉路口。

(二)梅陇镇辖区:1、甬莞高速连接线海丰西出口;2、324国道梅陇大液二桥;3、梅陇西环路凤山江路口;4、324国道梅陇浅沙桥;5、324国道梅陇南山岭弯道;6、324国道梅陇三角符直界路口;7、梅陇中路威龙桥。

(三)公平镇辖区:

1、G235线平东镇九龙路口路段;2、G235线陆港路口路段;3、G236线公平镇平岗路口路段;4、G236线公平镇西坑岭路段。

(四)可塘镇辖区

1、国道324线汀洲路口;2、国道324线金洲油站路段;3、国道324线城格山路段;4、国道324线城东镇敏兴路段;5、国道324线可塘长桥村至荔湾广场路段;6、国道324线可塘公安检查站施工路段;7、省道241线流冲桥危桥修复路段;8、省道241线雅兜村路口路段。

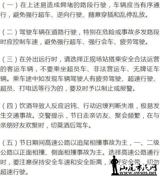
四、节日出行应当注意的交通安全事项提示

微信图片_20200115112747.jpg
微信图片_20200115112751.jpg

祝广大市民朋友新春如意、阖家欢乐!


海丰县公安局交通警察大队
                      2020年1月14日

微信图片_20200115112754.jpg
来源:海丰交警


楼主热帖
[城事报料] 立案7宗!
[热点资讯] 边输液边做题,上海儿童医院现“写作业席位”
[热点资讯] 今天起,全国严查后排未系安全带,违规者将依
[热点资讯] 低价驼奶粉造假与幽灵店分销调查:标榜“新疆
[热点资讯] 女子洗澡时突发意外,全身95%皮肤重度烫伤,
[城事报料] 汕尾市教育领域不当牟利突出问题整治 投诉举

您需要登录后才可以回帖 登录 | 市民注册

本版积分规则

快速回复 返回顶部 返回列表