中国工商银行
查看: 50845|回复: 0

[陆丰] 办“丁酒”的男子被行拘

[复制链接]
发表于 2020-2-11 18:24:31 | 显示全部楼层 |阅读模式
碣石镇查处一起违规操办“丁酒”案件

据了解:2月9日上午,碣北派出所接碣石镇政府报称:在碣石镇桂林村有人准备摆“丁酒”宴请亲戚朋友。接报后,碣北派出所依法对违法嫌疑人张某申(男,56岁,碣石桂林人)进行传唤。经询问调查,其对拒不执行人民政府在紧急状态下发布的决定、命令的违法事实供认不讳。现依法被处以行政拘留五日处罚。
微信图片_20200211181046.jpg


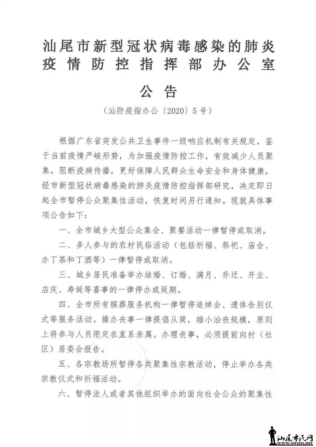
此前,汕尾市防控新型冠状病毒感染的肺炎疫情工作领导小组办公室发布1号公告强调:多人参与的农村民俗活动(包括添丁酒等)一律暂停或取消(附图1);汕尾市新型冠状病毒感染的肺炎疫情防控指挥部办公室发布5号公告强调:多人参与的农村民俗活动(包括祈福、祭祀、庙会、办丁茶和丁酒等)一律暂停或取消(附图2)。


碣石镇政府提醒:当前疫情防控正处于关键期,还远未到高枕无忧的时候,在这场输不起的疫情防控攻坚战面前,广大干部群众决不能有差不多、喘口气、歇歇脚的心思,更不能有打好一仗就一劳永逸、初见成效就见好就收的想法,否则,稍有不慎就会前功尽弃、满盘皆输。要自觉树立“生命第一”的理念,服从大局、积极配合,不组织、不参与各类非必要聚集性活动,对自己和他人生命健康安全负责。对拒不配合、顶风作案的,将予以严肃处理,绝不纵容姑息。

附图1
微信图片_20200211181247.jpg

附图2
微信图片_20200211181250.jpg
微信图片_20200211181253.jpg




楼主热帖
[热点资讯] 恶意丑化中国人、极具煽动性,日本博主用AI披
[城事报料] 海丰:城市更新项目全面复工复产 力促城区旧
[热点资讯] “00后”陶忆雯,央视新主播
[城事报料] 交出“绿美”答卷!这里是全省乡村绿化典型案
[城事报料] 关于金小明同志职务任免的通知
[城事报料] 海丰黄羌:金针菜产业示范带动 促进农文旅融

您需要登录后才可以回帖 登录 | 市民注册

本版积分规则

快速回复 返回顶部 返回列表