中国工商银行
查看: 47856|回复: 0

[汕尾] 正能量!恒大5年投8亿 助力钟南山团队和哈佛大学合力抗疫

[复制链接]
发表于 2020-2-19 19:31:56 | 显示全部楼层 |阅读模式
本帖最后由 翳希 于 2020-2-19 19:36 编辑

抗击疫情既需要全民行动,更需要科技支撑。2月19日,美国哈佛大学、钟南山院士领衔的广州呼吸健康研究院、恒大集团联合成立的“中美新型冠状病毒科研攻关专家组”在广州恒大中心召开第二次联席会议,三方团队就快速诊断、临床救治、药物筛选、疫苗研发等进行了深入研讨。恒大集团作为总协调人,5年提供8亿元经费支持科研攻关,目前首期2亿元资金已经到位。

file:////Users/mangreen/Library/Group%20Containers/UBF8T346G9.Office/TemporaryItems/msohtmlclip/clip_image001.png


图片 1.png
钟南山院士在会上发言

图片 2 .png

file:////Users/mangreen/Library/Group%20Containers/UBF8T346G9.Office/TemporaryItems/msohtmlclip/clip_image002.png

“中美新冠病毒科研攻关专家组”第二次视频会议现场

恒大“穿针引线” 促成三方共同抗疫
事实上,在如此短的时间,促成中美顶尖专家合作科研攻关,得益于恒大的“穿针引线”。

file:////Users/mangreen/Library/Group%20Containers/UBF8T346G9.Office/TemporaryItems/msohtmlclip/clip_image003.png

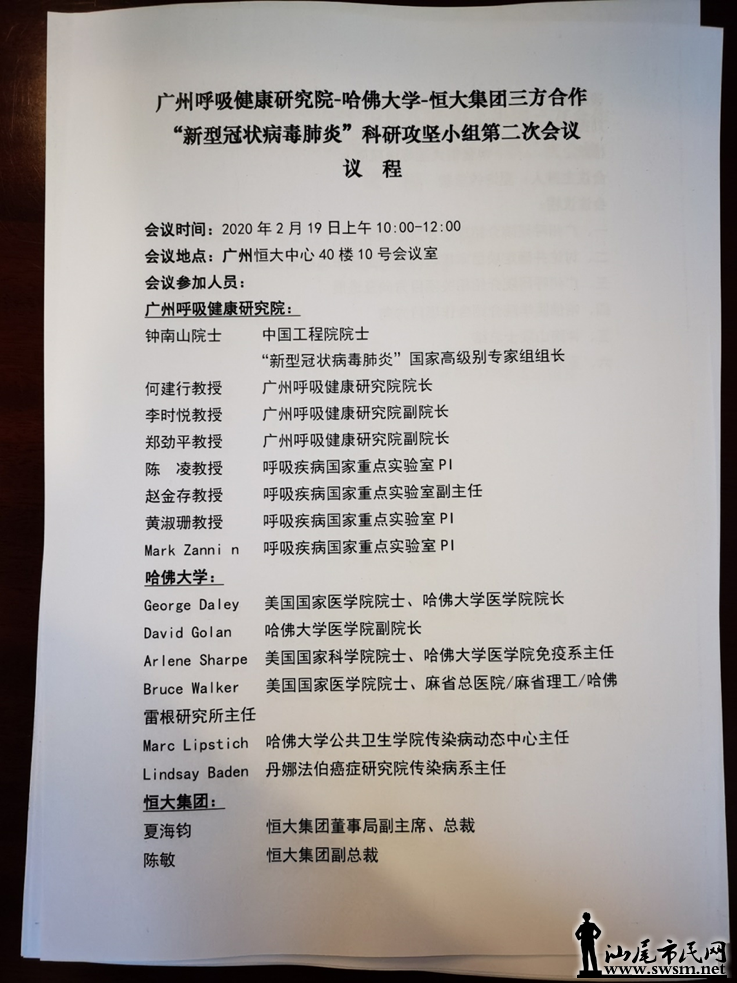
图片 3 .png
会议人员名单

此次疫情发生后,恒大集团董事局主席许家印亲自协调,并派出集团总裁夏海钧坐镇美国波士顿,积极推动哈佛大学与广州呼吸健康研究院、恒大集团三方联合成立“中美新型冠状病毒科研攻关专家组”,由中国工程院院士钟南山、哈佛大学医学院院长George Q.Daley院士担任联席组长,带领全球几十位最顶尖医学专家围绕四大重点方向开展科研合作。作为总协调人,恒大五年将提供8亿元,为这支集中了中美两国最优秀医学人才的世界顶级科研团队创造全球一流的科研条件。

在昨天下午,钟南山院士在广东省疫情防控新闻发布会上首次披露正与哈佛大学开展科研合作,并特别感谢恒大集团的支持:“他们对我们很多科研项目给予了支持,而且还拉了线,跟哈佛大学医学院合作,帮助我们共同攻关,我们很受鼓舞。”

围绕十大领域合作 专注攻关四大方向
据了解,专家组将在病毒溯源、传播途径、动物模型建立、感染与致病机理、快速免疫学检测方法、基因组变异与进化、重症病人优化治疗方案、应急保护抗体研发、快速疫苗研发、中医药防治等十大领域开展科研合作,尽快控制疫情、救治患者,并最终彻底消除冠状病毒对人类健康的威胁。

file:////Users/mangreen/Library/Group%20Containers/UBF8T346G9.Office/TemporaryItems/msohtmlclip/clip_image004.png


图片 4.png
恒大团队与哈佛团队会谈

斩断新冠肺炎疫情蔓延之势,是刻不容缓的任务,专家组近期将集中最强科研力量,在快速检测诊断、临床救治、药物筛选、疫苗研发四大重点科研方向全力协同攻关,科学精准抗击疫情。

科技是斩断疫情的“利剑”,随着各项科技攻关项目的全力推进,相关成果在疫情防控中发挥的作用会越来越大。正如哈佛医学院院长George Daley所说,哈佛医学院已经动员了顶尖资源,将全力支持和配合中方团队对新型冠状病毒肺炎的研究和治疗,为攻克疫情难关贡献力量。


楼主热帖
[城事报料] 邮储银行推出线上票据贴现产品“邮e贴” 助力
[城事报料] 大行动!抓到她们...
[城事报料] 万全村书记“硬核”喊话:游客在村内捡到三烟
[城事报料] 寻人启事
[城事报料] 汕尾市2017—2018年度广东省无偿献血先进单位
[城事报料] 中国人民政治协商会议汕尾市城区第五届委员会

您需要登录后才可以回帖 登录 | 市民注册

本版积分规则

快速回复 返回顶部 返回列表