中国工商银行
查看: 56764|回复: 1

[汕尾] 汕尾. 62个重点项目...

[复制链接]
发表于 2020-3-7 09:51:43 | 显示全部楼层 |阅读模式
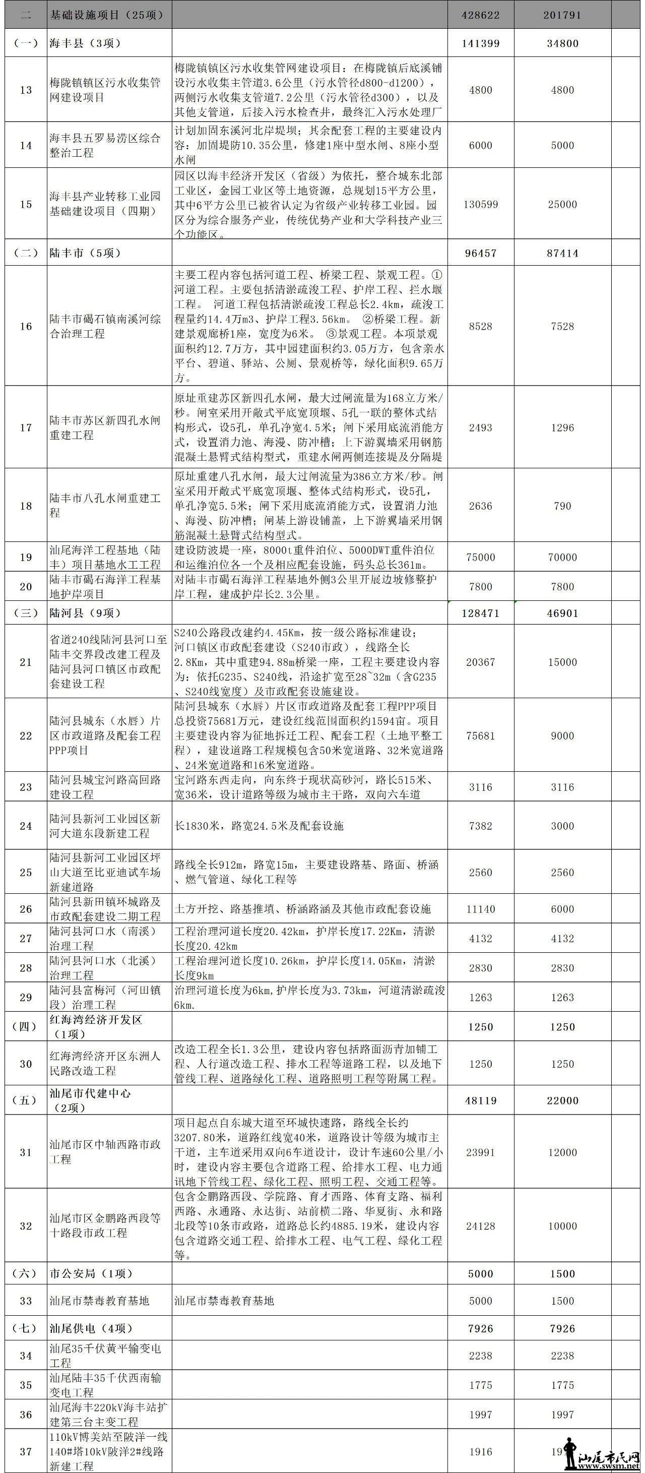
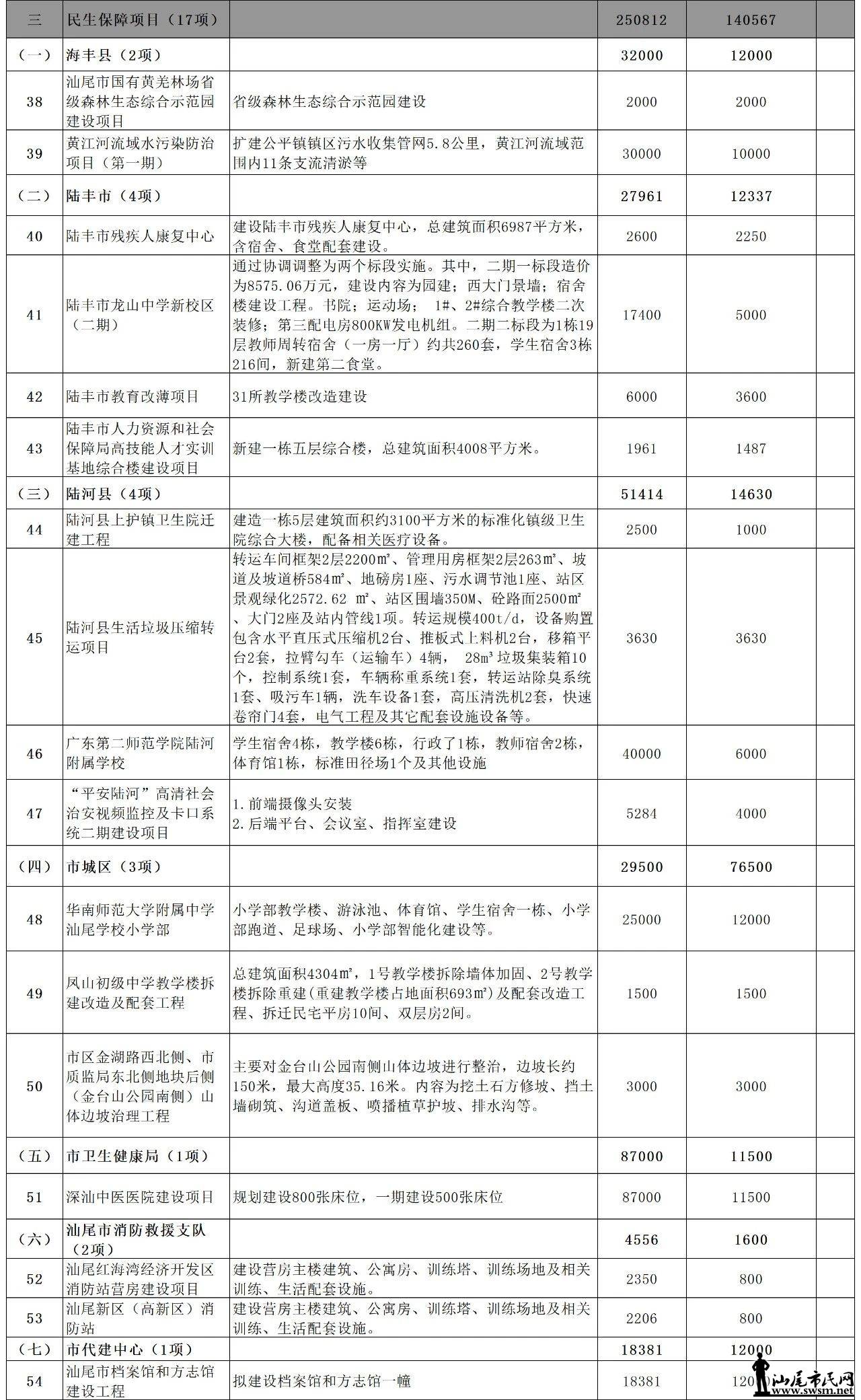
汕尾市2020年第一季度62个重点项目一览表来啦!


3月6日,汕尾市举行2020年第一季度重点项目开工仪式。此次集中开工的重点项目共有62个,涵盖了产业、基础设施、民生保障和城市建设等多个领域。

微信图片_20200307094348.jpg
微信图片_20200307094403.jpg
微信图片_20200307094358.jpg
微信图片_20200307094406.jpg
来源:汕尾日报新媒体


楼主热帖
[三唯论点] 满街空铺,汕尾的生意,怎么就难到了这般地步
[三唯论点] 油价小幅下调,掩盖不住汕尾人藏不住的生活疲
[城事报料] 开展二三轮车、电动车交通违法专项整治行动.
[城事报料] 汕尾关于规范殡葬领域价格行为的提醒告诫函
[热点资讯] 广东一省考考生将成绩P高14分自称笔试第一,
[热点资讯] 人类首家月球酒店开放预订!5晚房价1000万美

发表于 2020-3-15 17:45:12 手机用户 | 显示全部楼层
点击进入微信
支持海丰黄江项目!
您需要登录后才可以回帖 登录 | 市民注册

本版积分规则

快速回复 返回顶部 返回列表