中国工商银行
查看: 48942|回复: 0

[汕尾] 重要!汕尾驾考即将改革...

[复制链接]
发表于 2020-5-23 09:59:49 | 显示全部楼层 |阅读模式
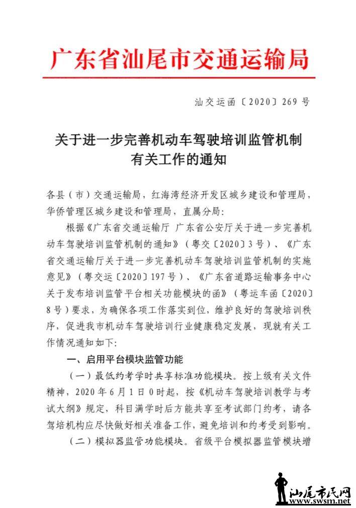
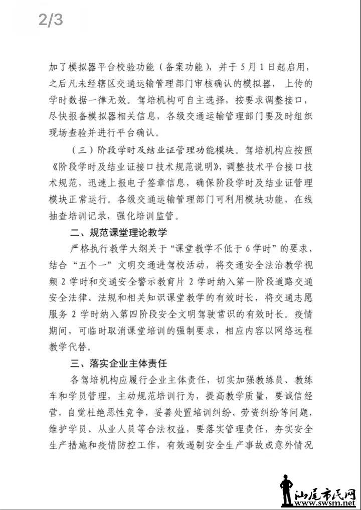
根据《广东省交通运输厅 广东省公安厅关于进一步完善机动车驾驶培训监管机制的通知》(粤交[2020]3 号)、《广东省交通运输厅关于进一步完善机动车驾驶培训监管机制的实施意见》(粤交运[2020]197 号)、《广东省道路运输事务中心关于发布培训监管平台相关功能模块的函》(粤运车函[2020] 8 号)要求,为确保各项工作落实到位,维护良好的驾驶培训秩序,促进我市机动车驾驶培训行业健康稳定发展,现就有关工作情况通知如下:

微信图片_20200523095429.jpg
微信图片_20200523095433.jpg
微信图片_20200523095934.jpg

楼主热帖
[城事报料] 梅陇镇首饰产业绿色转型提速 研磨抛光共性车
[热点资讯] 24岁小伙每周四五杯奶茶眼中风突然失明,医生
[热点资讯] 四川荣县通报“男子无偿献血十年要求免诊查费
[城事报料] 公平水库强化防汛举措 筑牢安全屏障
[热点资讯] ZARA门店试穿 发现裤子有针头并被扎到
[城事报料] 陆丰海域使用变更申请公示

您需要登录后才可以回帖 登录 | 市民注册

本版积分规则

快速回复 返回顶部 返回列表