打开微信扫一扫
汕尾城区1个入选
总投资约2000万元
喜报!四个省级优
海丰县人民政府征
汕尾市市市场监督
指尖生花绽芳华
芳华悦己 财智同
无缝续贷解周转难
宋韵雅集品非遗
邮储银行陆丰市支
​
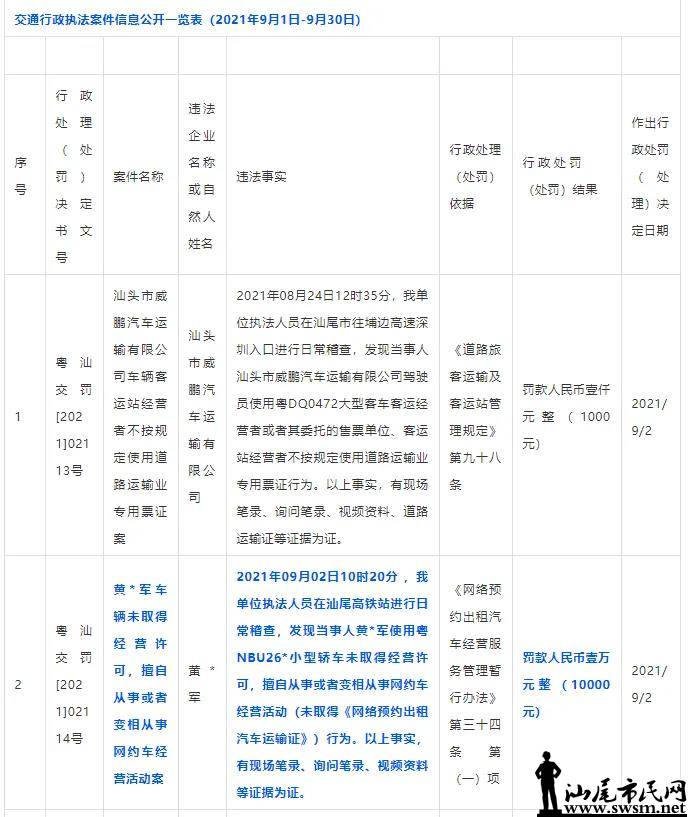
来源:汕尾市交通运输局
举报
本版积分规则 发表回复 回帖后跳转到最后一页
岁月铸家风,
城区持续开展
西江月·寄余光中
七律·尘缘
客服投诉、违法和不良信息、未成年人保护举报电话:0660-3277345 举报邮箱:swsmw@qq.com