中国工商银行
查看: 37684|回复: 0

[汕尾] 汕尾市5名教师入选

[复制链接]
发表于 2025-12-4 15:07:45 | 显示全部楼层 |阅读模式

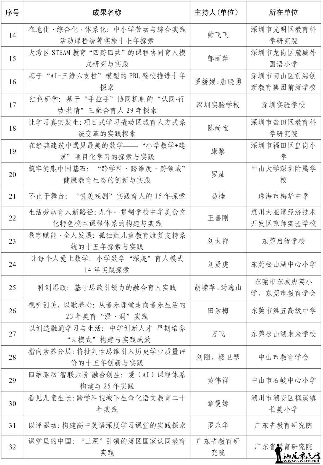
下午,省教育厅公示2025年全省学校优秀教学成果奖(基础教育类)拟获奖成果名单!


640.png



根据《关于开展全省学校优秀教学成果奖评审工作的通知》(粤教人函〔2025〕23号),经自主申报、单位遴选推荐、资格审核、网络评审和集中评审,拟奖励基础教育类优秀教学成果449项(其中特等奖50项、一等奖150项、二等奖249项,我市5名教师入选二等奖),现将拟获奖成果名单予以公示。公示自2025年12月1日至2025年12月12日,共10个工作日。公示期间如有异议,请以书面形式向省教育厅反映。


640.jpg


640 (2).jpg



汕尾入选教师名单

640 (1).jpg



楼主热帖
[城事报料] 临时查封10处场所…
[热点资讯] 休市倒计时!收好这份购彩兑奖小贴士
[城事报料] 速看!陆丰某地最新发出……
[热点资讯] 黄金、白银继续大跌!现货黄金向下跌破4700美
[热点资讯] 小学期末考题“堪比公务员行测”,要反思考试
[热点资讯] 公司15名员工13人集中生育,骗领上百万津贴…

您需要登录后才可以回帖 登录 | 市民注册

本版积分规则

快速回复 返回顶部 返回列表