查看: 29815|回复: 0

[国内] 沈阳一小学期末考卷被指夹带商业元素,教育局:希望家长不要“过分解读”

[复制链接]
发表于 2026-1-7 09:48:20 | 显示全部楼层 |阅读模式
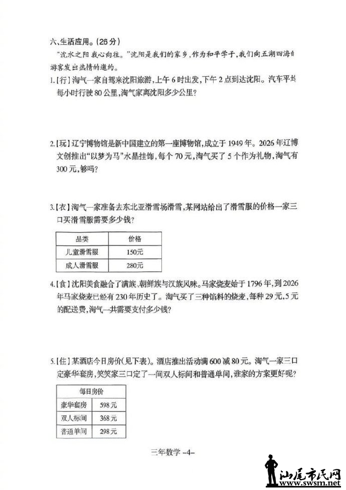
1月5日,辽宁沈阳市和平区三年级数学期末考试卷因融入大量本地文旅宣传内容,在社交平台引发家长热议。

这份题目细节提及“辽宁博物馆”“以梦为马文创挂饰”“东北亚滑雪场滑雪”“马家烧麦230年历史”及具体酒店房价与满减活动。记者注意到,对于上述考题内容,沈阳当地曾以《沈阳小学生期末考试题都在宣传沈阳文旅》为题进行宣传。

有家长认为,上述考题中带有商业宣传色彩。个别家长还认为,在严肃的期末考试中,将文旅、商业元素强行“嫁接”到数学题中,添加了与解题核心数学关联不大的背景描述,可能会增加不必要的阅读和理解负担。

45f3782b74fc41809567adc54549aed8.png

1月6日,记者致电沈阳市和平区教育局初教科,相关工作人员表示,上述考题旨在增强学生对家乡文化的认知,涉及的情景载体与商业推广无关。关于个别家长提出的质疑,该工作人员表示希望家长不要“过分解读”。

对此,有部分网友认为,没必要硬要将大量文旅内容与试题融合。

但也有部分网友认为,这份试题没有问题,能够加强孩子的数学应用能力。
(央广网、上游新闻)

楼主热帖
[热点资讯] 建行汕尾广富支行开展金融消费者权益保护教育
[热点资讯] 建行汕尾港口支行走进本地企业开展金融消费者
[热点资讯] 建行汕尾港口支行开展“普及金融知识,筑牢安
[热点资讯] 建行汕尾凤山支行:金融消保进药店,暖心服务
[热点资讯] 3·15消保 | 建行汕尾附城支行——内外联动普
[城事报料] 注意!启用这33处电子警察、交通技术监控采集

您需要登录后才可以回帖 登录 | 市民注册

本版积分规则

快速回复 返回顶部 返回列表