中国工商银行
查看: 44335|回复: 0

[汕尾] 名单公布!汕尾这些校外培训机构...

[复制链接]
发表于 2026-1-21 17:59:37 | 显示全部楼层 |阅读模式
本帖最后由 市民网-客服 于 2026-1-21 18:02 编辑

153家!汕尾市面向中小学生校外培训机构白名单更新

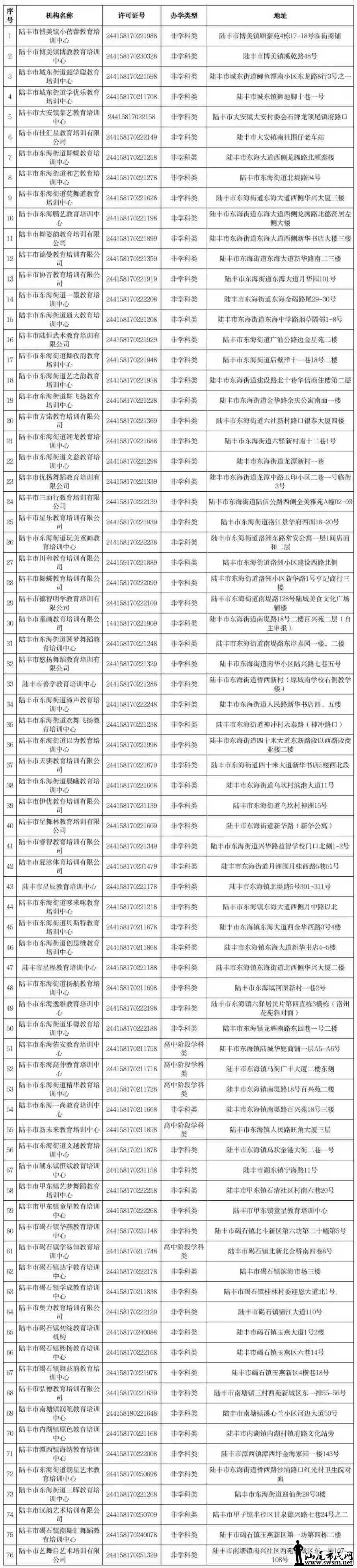
为规范汕尾市校外培训机构办学行为,营造积极健康的校外培训环境,现将截至2026年1月已纳入全国校外教育培训监管与服务综合平台监管的153家面向中小学生校外培训机构白名单予以公布。


城区

1.png


海丰县

2.png


陆丰市

3.jpg
陆河县

ScreenShot_2026-01-21_175151_668.png



致家长朋友们:
一、请理性看待校外培训。面对各类校外培训机构招生营销宣传,家长朋友们要冷静思考,理性选择,不给孩子增加过重课外培训负担,关注孩子的身心健康发展。

二、请选择合规培训机构。
(一)如您的孩子确有校外培训需求,请务必选择白名单内的校外培训机构,此类机构均须持有《民办学校办学许可证》及《营业执照》(或《民办非企业单位登记证书》)等证照。
(二)无证培训机构未经相关部门审验,有可能存在建筑质量、消防、应急、卫生安全等风险;同时,资金未接受监管,教师资质及培训内容未经过审核,极有可能出现“卷钱跑路”“退费难”等现象,培训质量和经济利益无从保障,请家长朋友切勿选择无证、无照、无资质的培训机构。
(三)学科类校外培训不得占用国家法定节假日、休息日及寒暑假期。线下培训结束时间不得晚于20:30,培训机构在此时间段开展培训活动都属违规行为。

三、请规范签订培训合同。参加各类校外培训前,务必与培训机构签订教育部和市场监管总局制定的《中小学生校外培训服务合同》(2021年修订版)。

四、请谨慎缴纳培训费用。一次性缴纳时间跨度不超过3个月或者60个课时的费用,且一次性缴费金额不超过5000元。为确保资金安全,请通过由教育部官方推出的全国校外教育培训监管与服务综合平台配套官方免费APP“校外培训家长端”完成交易。家长也可通过扫描“全国校外教育培训‘一码通’(广东)”一键直达全国平台,无需下载即可便捷开展在线查找机构、选课、支付、退费等一站式校外教育培训服务。

ScreenShot_2026-01-21_174719_664.png


五、远离违法违规培训。凡是通过即时通讯、网络会议、直播平台等方式,或假借托管班、自习室、书吧、兴趣馆和以文化传播、素质拓展、家教、思维训练、教育咨询等名义,以及利用居民楼、咖啡厅、酒店等场所开展的学科类培训,均属违法违规行为。有的经营者为逃避检查,甚至采取锁门、安装栅栏、封闭消防通道等手段,将孩子置于密闭环境,存在很大安全隐患。家长是学生校外安全的第一责任人,请务必始终坚持安全第一,远离违法违规培训,守护好孩子的人身安全。

欢迎广大家长朋友积极参与监督举报,共同为孩子们营造一个良好的教育生态环境。

汕尾市校外培训机构违规办学行为举报电话及邮箱:

汕尾市教育局:0660-3390686、swxqzyk@163.com

市城区教育局:0660-3376507、cqpxjg@163.com

海丰县教育局:0660-6696978、hfcrjy@126.com

陆丰市教育局:0660-8832092、13729556233@163.com

陆河县教育局:0660-5663396、lhxjyjzfg@126.com

红海湾经济开发区教育与卫生健康局:0660-3438986、sw3438986@163.com


华侨管理区教育与卫生健康局:0660-8251697、hqjsfzzz@163.com

ScreenShot_2026-01-21_175136_889.png



致校外培训机构举办者:

“白名单”实行动态管理,请纳入“白名单”的校外培训机构继续严格执行各项规定,合法合规开展培训,对存在违法违规行为的校外培训机构,将从“白名单”中除名。未通过审批、未纳入全国平台监管的机构,应积极采取措施整改,争取早日通过审核并纳入“白名单”。

在此郑重提醒校外培训机构举办者:

一、未取得《民办学校办学许可证》,或者已提交审批材料但未完成审批许可程序并取得《民办学校办学许可证》的自然人、法人或其它组织,均不得擅自招生,实施办学行为。否则将依据《民办教育促进法实施条例》第六十四条、《校外培训行政处罚暂行办法》第十七条责令停止举办,退还所收费用,并对举办者处违法所得一倍以上五倍以下罚款。举办者在实施无证培训行为的同时有其他违法行为的,移送有关职能部门严肃查处。

二、自然人、法人或其他组织变相开展学科类校外培训情形,但不符合“擅自举办校外培训机构”的,将依据《校外培训行政处罚暂行办法》第十八条责令改正、退还所收费用,予以警告或通报批评;情节严重的,处5万元以下罚款;情节特别严重的,处5万元以上10万元以下罚款。举办者在变相开展学科类校外培训行为的同时有其他违法行为的,移送有关职能部门严肃查处。

ScreenShot_2026-01-21_174737_055.png

来源:汕尾市教育局


楼主热帖
[热点资讯] 中央网信办、国家铁路局联合约谈7家涉火车票
[热点资讯] 一医院太平间招聘要求能搬运尸体,录用需经笔
[城事报料] 汕尾市已于3月29日进入汛期!
[热点资讯] 明天起,雅迪、九号、台铃、爱玛集体涨价
[城事报料] 汕尾公安交管部门持续开展三轮摩托车交通安全
[城事报料] 人工增雨作业公告

您需要登录后才可以回帖 登录 | 市民注册

本版积分规则

快速回复 返回顶部 返回列表