中国工商银行
查看: 54320|回复: 0

[海丰] 违章建筑举报信

[复制链接]
发表于 2026-2-3 16:33:26 | 显示全部楼层 |阅读模式
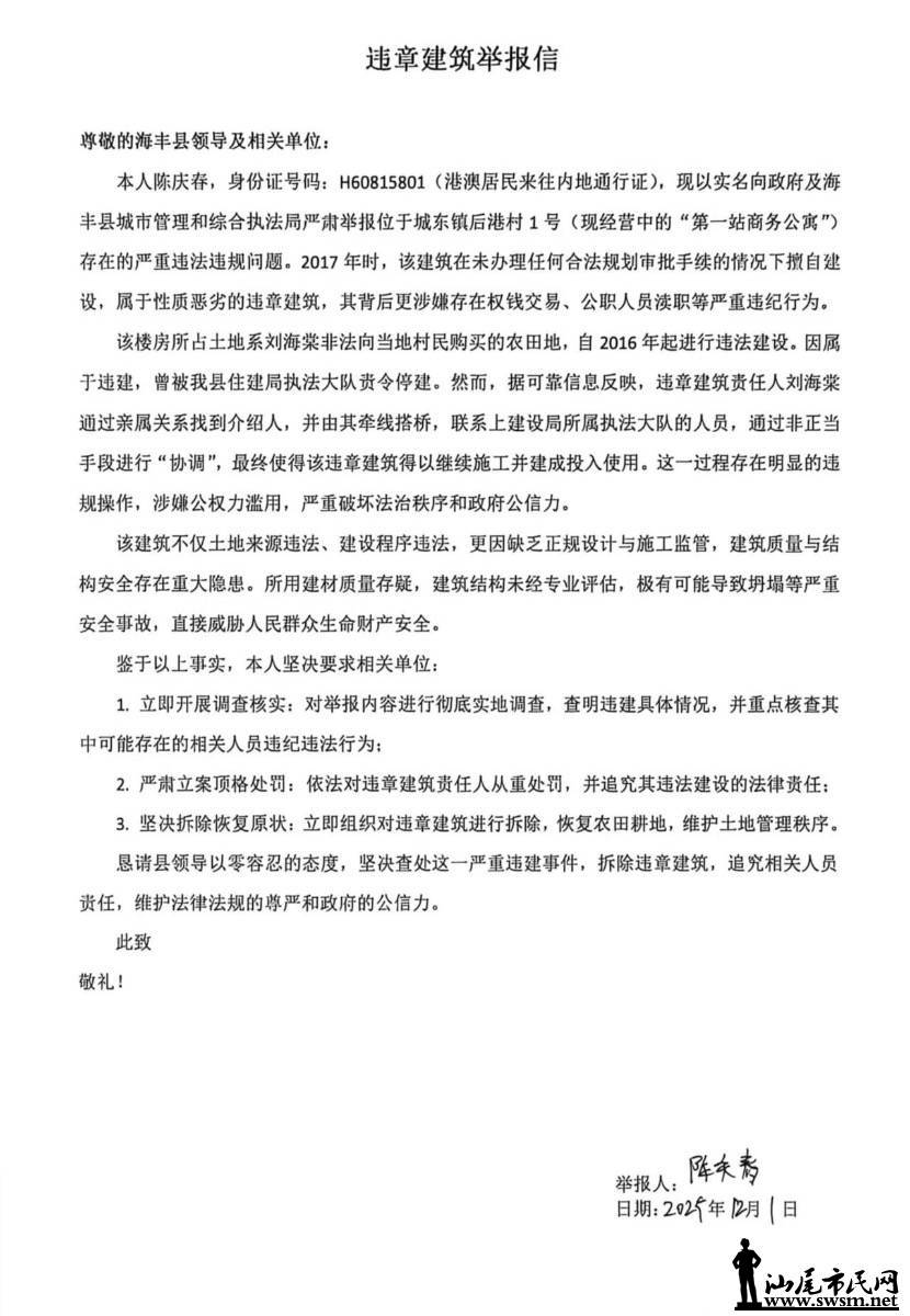
违章建筑举报信

尊敬的海丰县领导及相关单位:
本人陈庆春,身份证号码:H60815801(港澳居民来往内地通行证),现以实名向政府及海
丰县城市管理和综合执法局严肃举报位于城东镇后港村1号(现经营中的“第一站商务公寓”)
存在的严重违法违规问题。2017年时,该建筑在未办理任何合法规划审批手续的情况下擅自建
设,属于性质恶劣的违章建筑,其背后更涉嫌存在权钱交易、公职人员渎职等严重违纪行为。
该楼房所占土地系刘海棠非法向当地村民购买的农田地,自2016年起进行违法建设。因属于违建,曾被我县住建局执法大队责令停建。然而,据可靠信息反映,违章建筑责任人刘海棠通过亲属关系找到介绍人,并由其牵线搭桥,联系上建设局所属执法大队的人员,通过非正当手段进行“协调”,最终使得该违章建筑得以继续施工并建成投入使用。这一过程存在明显的违规操作,涉嫌公权力滥用,严重破坏法治秩序和政府公信力。
该建筑不仅土地来源违法、建设程序违法,更因缺乏正规设计与施工监管,建筑质量与结构安全存在重大隐患。所用建材质量存疑,建筑结构未经专业评估,极有可能导致坍塌等严重
安全事故,直接威胁人民群众生命财产安全。
鉴于以上事实,本人坚决要求相关单位:
1.立即开展调查核实:对举报内容进行彻底实地调查,查明违建具体情况,并重点核查其中可能存在的相关人员违纪违法行为;
2、严肃立案顶格处罚:依法对违章建筑责任人从重处罚,并追究其违法建设的法律责任:
3.坚决拆除恢复原状:立即组织对违章建筑进行拆除,恢复农田耕地,维护土地管理秩序。
恳请县领导以零容忍的态度,坚决查处这一严重违建事件,拆除违章建筑,追究相关人员
责任,维护法律法规的尊严和政府的公信力。
此致敬礼!

举报人:陈庆春
日期:2025年12月1日

000942ir7pzrpaaglkp0da.jpeg
000957say8dhsy8pdepdyy.jpeg
001015q8c3grc33c3pagog.jpeg
001022upr6vbkkp6hvhspv.jpeg
001030iekubaauvizsfkof.jpeg
001038d2jvij27lebvjjbi.jpeg
001045guu161y83v6k831y.jpeg

楼主热帖
[城事报料] 关于可塘镇可北村委新丰村村民小组 违规当选
[城事报料] 违章建筑举报信
[城事报料] 关于刘海棠违章建筑的举报
[文化天地] 志承山海 赋笔千秋——评叶良方《粤东莲花山
[文化天地] 三十载深耕汕尾的文化践行者 /汕尾日报记者
[文化天地] 山川作证 文脉长传:叶良方三十载丈量汕尾文

您需要登录后才可以回帖 登录 | 市民注册

本版积分规则

快速回复 返回顶部 返回列表