中国工商银行
查看: 35699|回复: 0

[海丰] 征收土地公告

[复制链接]
发表于 2026-3-9 10:57:32 | 显示全部楼层 |阅读模式

海丰县人民政府征收土地公告(海丰县2025年度第二十九批次城镇建设用地)

海府公〔2026〕4号

       《广东省人民政府关于海丰县2025年度第二十九批次城镇建设用地的批复》(粤府土审(11)〔2026〕10号)已经广东省人民政府批准,现将有关事项公告如下:

       一、征收土地目的:根据《中华人民共和国土地管理法》第四十五条的规定,本次征收土地目的为第四十五条第(五)项“在国土空间总体规划确定的城镇建设用地范围内,经省级以上人民政府批准由县级以上地方人民政府组织实施的成片开发建设需要用地的”。

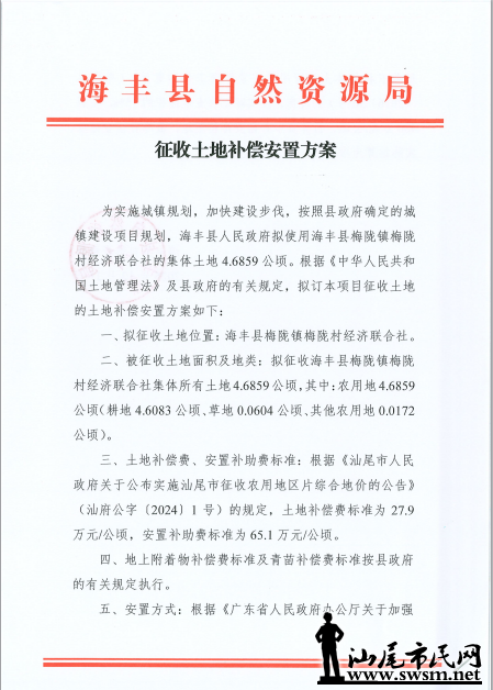
       二、征收土地位置范围:海丰县梅陇镇梅陇村经济联合社范围内(见附图)。

       三、征收土地情况:征收海丰县梅陇镇梅陇村经济联合社属下的集体土地4.6859公顷。

       四、公告期限:2026年3月3日—2026年3月17日。

       五、行政复议渠道:被征收土地所有权人及相关权利人可以自公告期限届满之日起60日内就《广东省人民政府关于海丰县2025年度第二十九批次城镇建设用地的批复》(粤府土审(11)〔2026〕10号)向广东省人民政府申请行政复议。

       专此公告。

       附件:1.征收土地位置范围图

                  2.征地批文

                  3.征地补偿安置方案

                  4.被征地农民养老保障方案

海丰县人民政府

2026年3月3日

相关附件:

  • 附件1:征收土地位置范围图.pdf附件2:广东省人民政府关于海丰2025年度第二十九批次城镇建设用地的批复.pdf
  • 附件3:征地补偿安置方案.pdf
  • 附件4:被征地农民养老保障方案.pdf

640 (1).png


640 (2).png


640 (3).png


楼主热帖
[城事报料] 张某因这事被处罚...
[城事报料] 征地预公告!涉及这些地方...
[城事报料] 关于公布汕尾市规范社会事务进校园为中小学教
[城事报料] 预通知|碣石大桥将于近期进行拆除重建施工,
[城事报料] 冷空气马上到!汕尾天气将....
[热点资讯] 16岁男孩被困缅甸电诈园区,幕后者勒索赎金扬

您需要登录后才可以回帖 登录 | 市民注册

本版积分规则

快速回复 返回顶部 返回列表